11:03 27/04/2022

Ứng dụng công nghệ 4.0 trong ngành bán lẻ trên thế giới

Cuộc Cách mạng công nghiệp 4.0 đã và đang tác động đến mọi khía cạnh của đời sống, bao gồm cả thời cơ và thách thức đối với các quốc gia trên toàn thế giới, trong đó có Việt Nam, với các phạm vi và mức độ khác nhau.

Cuộc Cách mạng công nghiệp 4.0 đã và đang tác động đến mọi khía cạnh của đời sống, bao gồm cả thời cơ và thách thức đối với các quốc gia trên toàn thế giới, trong đó có Việt Nam, với các phạm vi và mức độ khác nhau.

Khái niệm Cách mạng công nghiệp lần thứ tư, thường được gọi tắt là Cách mạng công nghiệp 4.0 (CMCN 4.0) hay Công nghiệp 4.0 (Industry 4.0) được GS. Klaus Schwab, người Đức, Chủ tịch Diễn đàn Kinh tế Thế giới Davos đưa ra và đó cũng là chủ đề chính của Diễn đàn kinh tế lớn nhất thế giới năm 2016.

Cách mạng công nghiệp 4.0 gồm các hệ thống CPS (Cyber-Physical Systems – CPS), Mạng lưới vạn vật kết nối internet (Internet of Things – IoT) và điện toán đám mây (Cloud Computing). Bằng những công nghệ này, người ta tạo ra những nhà máy thông minh với hệ thống máy móc tự kết nối với nhau, tự tổ chức và quản lí. Trong đó, con người sẽ chỉ đóng vai trò quản lý tổng thể.

Ứng dụng công nghệ 40 trong ngành bán lẻ trên thế giới
Hình 1: Các cuộc cách mạng công nghiệp trong lịch sử thế giới. (Nguồn: Internet)

Cuộc CMCN thứ 4 hay Công nghiệp 4.0, là xu hướng hiện tại của tự động hóa và trao đổi dữ liệu trong công nghệ sản xuất. Nó bao gồm các hệ thống mạng vật lý, mạng Internet kết nối vạn vật và điện toán đám mây. Công nghiệp 4.0 không chỉ là đầu tư vào công nghệ và công cụ mới để cải thiện hiệu quả sản xuất - mà còn là cách mạng hóa cách toàn bộ cách vận hành và phát triển của doanh nghiệp riêng lẻ cho đến toàn bộ nền kinh tế.

Qua các hình 1 và 2, có thể tóm tắt ngắn gọn về các cuộc cách mạng công nghiệp trong lịch sử thế giới như sau: CMCN lần 1- Cơ khí hóa; CMCN lần 2 – Điện khí hóa; CMCN lần 3 - Tự động hóa và CMCN lần 4 - Số hóa.

Ứng dụng công nghệ 40 trong ngành bán lẻ trên thế giới

Về mặt lý luận, có nhiều cách phân tích đặc trưng của Cách mạng công nghiệp 4.0. Theo đánh giá trong “Báo cáo cuộc CMCN lần thứ tư một đặc trưng, tác động và hàm ý chính sách đối với Việt Nam” của Trung tâm Phân tích và Dự báo, Viện Hàn lâm Khoa học Xã hội Việt Nam, 2016, cuộc Cách mạng CN 4.0 có 3 đặc trưng chủ yếu như sau: 

a. Kết hợp giữa các hệ thống ảo và thực thể

Không có ranh giới giữa các lĩnh vực công nghệ, vật lý, kỹ thuật số và sinh học. Đây là xu hướng kết hợp giữa các hệ thống ảo và thực thể, vạn vật kết nối Internet (IoT) và các hệ thống kết nối Internet (IoS).

Không có ranh giới giữa các lĩnh vực công nghệ, vật lý, kỹ thuật số và sinh học. Đây là xu hướng kết hợp giữa các hệ thống ảo và thực thể, vạn vật kết nối Internet (IoT) và các hệ thống kết nối Internet (IoS).

b. Qui mô và tốc độ phát triển - Chưa có tiền lệ trong lịch sử nhân loại

Chúng ta đang ở điểm khởi đầu của một cuộc cách mạng sẽ thay đổi sâu sắc cách chúng ta sống, làm việc và liên hệ với nhau – “Cách mạng công nghiệp lần thứ tư”. Xét về quy mô, tầm vóc và độ phức tạp, hiện tượng được coi là cuộc CMCN lần thứ tư này không giống bất kỳ điều gì mà nhân loại từng trải qua.

c. Tác động mạnh mẽ và toàn diện đến thế giới đương đại....

Như vậy, CMCN lần thứ tư là sự xóa nhòa ranh giới giữa thế giới vật lý, kỹ thuật số và sinh học - và nó thay đổi cơ bản về quy mô và hình dạng của lực lượng lao động. Giữa sự kết hợp của các tiến bộ công nghệ và sự thay đổi để đáp ứng nhu cầu linh hoạt của khách hàng, có một tác động đáng chú ý của việc bổ sung các loại công việc mới. Sự xuất hiện của các công nghệ đột phá như thương mại điện tử, robot, trí tuệ nhân tạo và thực tế ảo đã làm tăng nhu cầu về các kỹ năng mới, thay đổi quy trình và hoạt động cũng như lối sống mới của người tiêu dùng.

Có một điều cần lưu ý, đó là chúng ta đã nói nhiều về lợi ích to lớn của Cách mạng công nghiệp 4.0, tuy nhiên cũng cần nhận thức được một số hạn chế, ví dụ như vấn đề An ninh mạng và quyền riêng tư, khả năng quá bị phụ thuộc vào công nghệ, thiết bị máy móc hay gánh nặng về tài chính, vv  …

Tóm lại, Công nghiệp 4.0 cho phép chuỗi giá trị thông minh và tích hợp kỹ thuật số cung cấp các khả năng gần như vô hạn. Cách mạng công nghiệp 4.0tác động mạnh mẽ và toàn diện đến thế giới đương đại, cả về kinh tế - xã hội, môi trường …

Trong cuốn “Cách mạng công nghiệp lần thứ tư” của Giáo sư Klaus Schwab – người sáng lập và Chủ tịch Diễn đàn kinh tế thế giới, các tác động của CMCN 4.0 được phân tích toàn diện từ các góc độ sau:

  • Tác động về Kinh tế (Tăng trưởng; Việc làm; Bản chất của việc làm)
  • Tác động đối với cộng đồng doanh nghiệp (Kỳ vọng của người tiêu dùng; Cải tiến sản phẩm bằng dữ liệu; Đổi mới thông qua cộng tác; Mô hình hoạt động mới)
  • Tác động đối với Quốc gia và toàn cầu (Tác động đối với Chính phủ; đối với Quốc gia, khu vực và thành phố; An ninh quốc tế)
  • Tác động đối với Xã hội (Bất bình đẳng và tầng lớp trung lưu; Cộng đồng)
  • Tác động đối với Cá nhân (Bản sắc, đạo đức và luân lý; Mối liên kết giữa con người với con người; Quản lý thông tin công khai và riêng tư).

Cũng như với nhiều nước trên thế giới, CMCN 4.0 có tác động tích cực đến tiêu dùng, giá cả và môi trường ở Việt Nam. Tuy nhiên, khác các nước tư bản phát triển, đặc biệt là các nước ở trình độ công nghệ cao, quá trình điều chỉnh ở Việt Nam sẽ gặp phải nhiều thách thức hơn do phát sinh ra những vấn đề mới liên quan đến tái cơ cấu trong lĩnh vực sản xuất. 

Ứng dụng công nghệ 40 trong ngành bán lẻ trên thế giới
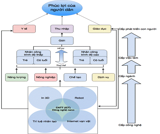
Hình 3: Cách mạng công nghiệp lần thứ tư và phúc lợi của người dân: Các kênh tác động. Nguồn: Trung tâm Phân tích và Dự báo, Viện Hàn lâm Khoa học Xã hội Việt Nam (2016).

Rõ ràng, dịch vụ bán lẻ trong cách mạng công nghiệp 4.0 cũng cần được phát triển một cách thông minh với hỗ trợ của công nghệ số.

Thời đại số và Bán lẻ 4.0 ghi nhận nhiều xu hướng phát triển trong ngành dịch vụ bán lẻ thế giới như áp dụng trí tuệ nhân tạo (AI) hay IoT để tăng kết nối giữa nhà bán lẻ và khách hàng, tăng hiệu quả với đám mây; đổi mới công nghệ định hình lại tương lai của các cửa hàng thông minh; sử dụng robot nhiều hơn hay các hình thức mua sắm qua đàm thoại, qua trợ lý ảo phát triển, phát triển các hình thức thanh toán điện tử và thanh toán kỹ thuật số, ứng dụng logistics thông minh hay công nghệ blockchain để cải thiện tính minh bạch của chuỗi cung ứng, vv … Các giải pháp Công nghiệp 4.0 giúp cải thiện đáng kể hiệu quả hoạt động, năng suất, chất lượng sản phẩm, quản lý hàng tồn kho, sử dụng tài sản, thời gian tiếp thị, an toàn nơi làm việc và bền vững môi trường.  

Có thể nói, Bán lẻ 4.0 là lời đáp cho câu hỏi “Ngành dịch vụ  bán lẻ sẽ biến đổi như thế nào trong cuộc CMCN lần thứ tư?”.

Bán lẻ 4.0: Các công nghệ biến đổi và thúc đẩy ngành công nghiệp dịch vụ bán lẻ trên thế giới

Các công nghệ hiện đại đóng một vai trò quan trọng trong sự phát triển của ngành bán lẻ, chính vì vậy thật không sai khi nói: Ngành bán lẻ đang trải qua một cuộc cách mạng lớn để tạo ra tương lai mới mang tên bán lẻ 4.0. Và sau đây là một số công nghệ được ứng dụng vào ngành bán lẻ của nhiều nước trên thế giới ở nhiều cấp độ khác nhau.

1. Nền tảng IoT (Internet of Things - Internet vạn vật.)

Nền tảng IoT là một trong những đóng góp chính cho sự phát triển của bán lẻ 4.0,  giúp tạo ra một môi trường tương tác mới. Tiềm năng to lớn của IoT cho ngành bán lẻ thể hiện qua khả năng bố trí cửa hàng thông minh, quản lý hàng tồn kho hiệu quả, hiểu rõ hơn về khách hàng, nhanh chóng nắm bắt nhu cầu và xu hướng để có phản ứng kinh doanh một cách chủ động ... IoT có thể giúp mở rộng kiểm soát hàng tồn kho, cải thiện trải nghiệm bán lẻ của khách hàng, giúp các nhà bán lẻ có thể giảm đáng kể chi phí tồn kho, giải quyết tình trạng dư thừa, tồn kho và hao hụt … Không những thế,  IoT còn có thể giúp phòng chống trộm cắp trong cửa hàng. 

IoT đang tạo ra các cửa hàng bán lẻ thông minh, được kết nối với các thẻ RFID giúp quản lý cửa hàng theo thời gian thực. Tương tự, cảm biến IoT có thể được sử dụng để theo dõi mức tồn kho của các cửa hàng, kho và khi thanh toán. Hơn nữa, các cửa hàng bán lẻ có thể triển khai đèn hiệu để cảnh báo khách hàng về các chương trình khuyến mãi và giảm giá khi họ ở gần một số sản phẩm.  Nền tảng IoT giúp tạo ra một môi trường tương tác mới. Ngành bán lẻ đã nhận ra tiềm năng của IoT, điều này giải thích tại sao 70% những người ra quyết định bán lẻ trên toàn cầu muốn áp dụng IoT để mang lại trải nghiệm tốt hơn cho người tiêu dùng.

2. Dữ liệu lớn (Big Data)

Trong thế giới kỹ thuật số ngày nay, dữ liệu chính là tiền tệ. Dữ liệu được thu thập ở mọi lúc mọi nơi, ở mọi giai đoạn của chuỗi cung ứng nói chung và và trong mọi bộ phận của ngành bán lẻ nói riêng. Big Data trong ngành bán lẻ có thể được sử dụng để phân tích và xây dựng các chiến lược tiếp cận đến nhu cầu của người tiêu dùng một cách chính xác để nâng cao hiệu quả kinh doanh. 

Dữ liệu giúp các nhà bán lẻ hiểu người tiêu dùng, cá nhân hóa trải nghiệm khách hàng và phân tích dữ liệu lớn cho phép các doanh nghiệp khám phá xu hướng thay đổi của ngành và nhu cầu của người tiêu dùng cũng như tăng cường tỷ lệ chuyển đổi mua sắm, sử dụng data hiệu quả có thể tối ưu chi phí vận hành lên tới 60% 

Có thể nói không quá lời là Big Data đã cách mạng hóa ngành bán lẻ. Nhận thức về dữ liệu như tài sản lớn nhất của doanh nghiệp, các nhà bán lẻ  hàng đầu như Amazon.com, Walmart Inc, Adidas, vv … đã áp dụng phân tích Dữ liệu lớn trong các chiến lược kinh doanh của họ để cải thiện lợi thế cạnh tranh cũng như xác định một số thách thức trong thực tế. Target, một trong những tên tuổi lớn trong ngành bán lẻ, cũng đã dựa vào những dữ liệu phân tích về nhu cầu sử dụng sản phẩm sữa tắm em bé để mở chương trình khuyến mãi sản phẩm dành cho trẻ em rất thành công.

3. Điện toán đám mây

Cách tiếp cận kinh doanh minh bạch là một trong những ưu tiên hàng đầu của bán lẻ 4.0. Điện toán đám mây cho phép chia sẻ dữ liệu và tài liệu quan trọng trên nhiều kênh khác nhau bất cứ khi nào cần. Do tính chất trực tuyến của nó, điện toán đám mây chứng tỏ an toàn hơn so với các phương pháp truyền thống và  điện toán đám mây ngày càng nhanh hơn và an toàn hơn bao giờ hết.

Bán lẻ và E-commerce là những lĩnh vực có mức độ áp dụng và hưởng lợi sớm nhất từ điện toán đám mây, công nghệ cung cấp khả năng xây dựng, ra mắt một nền tảng mới với tốc độ cực nhanh chóng và có thể gần như ngay lập tức gia nhập thị trường.

Lợi ích rõ nhất của điện toán đám mây là i) Tiết kiệm được chi phí cho các nhà bán lẻ từ việc triển khai và tốc độ để một giải pháp có thể thiết lập; ii)  Tối ưu hóa trong khâu quản lý bán lẻ: Khi sử dụng công nghệ điện toán đám mây, các quy trình quản lý được thực hiện thường xuyên vào sát sao hơn. Các nghiệp vụ như quản lý hàng hóa, số lượng hàng còn trong kho, tình hình kinh doanh của cửa hàng, kiểm soát dòng tiền mặt và cả quản lý nhân viên … sẽ được thực hiện thường xuyên mà ND không phải bỏ ra nhiều thời gian và công sức; và  iii) An toàn trong quản lý dữ liệu ngành bán lẻ.

4. Trí tuệ nhân tạo (Artificial Intelligence-AI) 

Ngày nay, ngành bán lẻ, đặc biệt với hình thức tổ chức theo dạng chuỗi cửa hàng, siêu thị, đang nhanh chóng tăng cường ứng dụng trí tuệ nhân tạo trong tất cả các quy trình làm việc có thể nhằm cải thiện một loạt các hoạt động trong ngành này, từ mở rộng khả năng tương tác và quản lý khách hàng, tăng cường dự báo nhu cầu… cho đến hoạt động Kho bãi và Giao nhận - vận chuyển,… Người ta cũng nhấn mạnh tính độc đáo khi AI được tích hợp trong ngành bán lẻ với nhiều ứng dụng vô cùng tiện ích như sử dụng robot (robot thế hệ đầu tiên có tên Pepper) trong bán hàng và quản lý khách hàng, tương tác với khách hàng; giao hàng bằng máy bay không người lái và robot cho đến công nghệ thanh toán tiên tiến như Amazon Go;… Tại Việt Nam, từ 2018 - 2019, khách hàng cũng đã được trải nghiệm công nghệ “Scan and Go” trong hệ thống mạng lưới bán lẻ của Saigon Coop và VinMart, VinMart + (Vincommerce-Massan),… 

Bên cạnh đó, hai ứng dụng dễ thấy nhất của AI với ngành bán lẻ là chatbot và học máy... Ví dụ, chatbot  bán hàng và chatbot chăm sóc khách hàng (phổ biến trên Facebook Messenger, Sephora và Pizza Hut và nhiều nhà bán lẻ khác) giúp khách hàng dễ dàng có được những gì họ muốn mà không cần phải gọi điện, gửi email hoặc truy cập trang web của nhà bán lẻ.

Ngày nay, chatbot được ứng dụng rất rộng rãi để thực hiện các công việc trong ngành bán lẻ như Trợ lý cá nhân (Personal Assitant); Giới thiệu sản phẩm, bán hàng, đặt chỗ; Chăm sóc khách hàng; Thanh toán trực tuyến; tìm kiếm, cập nhật tin tức; vv … và hết sức hữu dụng, đặc biệt là trong bán lẻ thời trang (giày dép, quần áo, phụ kiện,…), bán lẻ sản phẩm làm đẹp, mỹ phẩm và chăm sóc sức khỏe , dịch vụ ẩm thực, ăn uống: nhà hàng, quán ăn, quán café,…; bán lẻ trong dịch vụ vận chuyển, khách sạn (đặt vé/đặt phòng online),…

5. Robot

Hiện nay robot cũng được các doanh nghiệp, đặc biệt là các trung tâm thương mại quan tâm, hướng đến dịch vụ chăm sóc khách hàng, làm hài lòng khách hàng, nâng cao hình ảnh thương hiệu, tiết kiệm sức lao động, hiệu quả và thời gian vận hành.

Robot dịch vụ khách hàng tại cửa hàng hướng dẫn khách hàng qua các bộ phận khác nhau của cửa hàng và giúp họ tìm thấy các sản phẩm cần thiết. Khách hàng có thể đặt câu hỏi hoặc nhập chúng bằng màn hình cảm ứng và robot giải quyết các truy vấn hoặc hướng dẫn khách hàng về sản phẩm của họ. Bằng cách này, robot dịch vụ khách hàng có tiềm năng lớn để phát triển các chiến lược tiếp thị và theo dõi, phân tích hành vi và nhu cầu của khách hàng.

6. Công nghệ AR

Mặc dù công nghệ AR vẫn là một công nghệ tương đối mới, các nhà công nghiệp đang đầu tư vào nghiên cứu và phát triển các trường hợp sử dụng sáng tạo của nó. 

Tại các nước phát triển, AR – VR được ứng dụng trong mọi lĩnh vực: Khoa học kỹ thuật, kiến trúc, quân sự, giải trí, du lịch, địa ốc… và đáp ứng mọi nhu cầu khác nhau. Đặc biệt, công nghệ này mở ra những cơ hội tuyệt vời cho bán lẻ và người tiêu dùng thông qua cung cấp những cách mới cho các nhà bán lẻ  thu hút, giải trí và tương tác với NTD, tạo ra những trải nghiệm mới.

Ngoài ra, công nghệ AR được sử dụng cho nhiều chức năng khác như chọn các bộ phận kho và gửi hướng dẫn sửa chữa với các ứng dụng di động.

7. Công nghệ in 3D 

Hiện nay, trên thế giới đã có bán những sản phẩm được chế tạo từ công nghệ đặc biệt này. Từ những đôi giày thể thao Adidas cho đến những chiếc áo khoác, tất cả đều có thể được tạo ra một cách dễ dàng, nhanh chóng.

Nói một cách đơn giản, in 3D là một quá trình sản xuất các chất liệu (nhựa, kim loại hay bất kỳ thứ gì khác) theo phương cách xếp từng lớp với nhau để tạo nên một vật thể 3 chiều và người ta cho rằng, công nghệ in 3D không hề có giới hạn.

Điều này chứng mình một điều rằng, in 3D sẽ là tương lai của thế giới khi hầu như tất cả những gì phục vụ cho đời sống của con người sẽ gắn liền với 4 chữ "công nghệ in 3D".

Mặc dù tại Việt Nam, công nghệ in 3D vẫn chưa thực sự phổ biến như trên thế giới, nhưng những hiệu quả của nó thì có thể được nhìn thấy ở mọi nơi và các nhà bán lẻ kinh doanh thời trang (quần áo, phụ kiện, trang sức) và thậm chí, thực phẩm tiêu dùng hàng ngày,  cũng cần quan tâm đến công nghệ này. 

Ứng dụng công nghệ 40 trong ngành bán lẻ trên thế giới
Hình 4 Món bánh pizza do máy in thực phẩm 3D cung cấp. (Nguồn: The Conversation)

8. Blockchain: Những lợi ích  blockchain mang lại cho ngành bán lẻ. 

Minh bạch: Sự minh bạch có tầm quan trọng ngày càng tăng đối với người tiêu dùng. Qua truy tìm nguồn gốc và lịch sử của sản phẩm, Blockchain cho phép tất cả các bên - nhà cung cấp, nhà sản xuất, nhà bán lẻ và người tiêu dùng cuối - theo dõi hành trình của một sản phẩm.

Quản lý khách hàng hữu hiệu

Giảm hàng giả, thậm chí giúp phát hiện hàng hóa bị đánh cắp, chống gian lận thương mại. 

Bảo hành: Dịch vụ bảo hành sản phẩm từ giấy lên đám mây thông qua blockchain.

Ứng dụng công nghệ 40 trong ngành bán lẻ trên thế giới
Hình 5: Các ví dụ và ứng dụng của Blockchain trong ngành bán lẻ. Nguồn:https://101blockchains.com/

9. Thanh toán điện tử và ví điện tử

Ngày nay, khách hàng và người tiêu dùng đã khá quen thuộc với các dịch vụ thanh toán điện tử  được nhiều nhà bán lẻ trên thế giới và ở Việt Nam  đang dần áp dụng vào hệ thống bán hàng của mình.

Ứng dụng công nghệ 40 trong ngành bán lẻ trên thế giới
Nguồn: FPT Digital 

Đã có nhiều trường hợp ứng dụng công nghệ Cách mạng Công nghiệp 4.0 thành công trên thế giới mà điển hình thường được nhắc đến là Amazon.com (Mỹ) và HEMA (Trung Quốc).

Amazon Go là chuỗi cửa hàng tiện ích theo mô hình bán lẻ truyền thống đầu tiên trên thế giới “giải phóng” được người tiêu dùng khỏi cảnh phải chờ đợi, xếp hàng, thanh toán mất rất nhiều thời gian của khách hàng. Amazon Go là một trải nghiệm hoàn toàn mới cho khách hàng, hiện đại, công nghệ cao và đơn giản hiệu quả cho khách hàng. 

Theo dự báo của hãng phân tích thị trường RBC, nếu Amazon mở rộng quy mô lên 3.000 cửa hàng Amazon Go trên toàn nước Mỹ thì doanh thu của hệ thống chuỗi cửa hàng Amazon Go có thể đạt con số là 4.5 tỷ đô la Mỹ mỗi năm. 

Ứng dụng công nghệ 40 trong ngành bán lẻ trên thế giới
Ảnh: Amazon Go, Mỹ và Hema,Trung Quốc

Hema  (Trung Quốc): Với hệ thống gồm hơn 150 siêu thị bán lẻ được NTD ưa chuộng nhất hiện nay tại Trung Quốc, tập trung tại các thành phố lớn như Bắc Kinh, Thượng Hải… Hema của tập đoàn Alibaba là mô hình được Jack Ma gọi là công nghệ bán lẻ kiểu mới và là một chiến lược đầy tham vọng của tập đoàn Alibaba.

Cách mạng công nghiệp 4.0 đã và đang thay đổi cuộc sống của mọi người, mọi nơi trên thế giới. Cuộc cách mạng công nghiệp 4.0 được dẫn dắt bởi khoa học công nghệ mang tính trí tuệ toàn cầu. Và trong tương lai sẽ không chỉ có ngành bán lẻ mà tất cả các doanh nghiệp trong lĩnh vực khác cũng cần có chiến lược, vận dụng công nghệ trong hoạt động của mình để không bị gạt ra khỏi dòng chảy của nền kinh tế hiện đại. Sự xuất hiện của Công nghiệp 4.0 đã dẫn đến một sự thay đổi mạnh mẽ đối với việc áp dụng số hóa. Các công nghệ tiên tiến đã cách mạng hóa ngành bán lẻ và Bán lẻ 4.0 (Retail 4.0) chính là tương lai của ngành công nghiệp dịch vụ quan trọng này.

TS. Đinh Thị Mỹ Loan

Chủ tịch Danh dự Hiệp hội các nhà bán lẻ Việt Nam